CONTROL REMOTO INFRARROJO
TRANSMISOR IR - ESQUEMA CIRCUITAL |
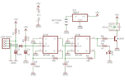
RECEPTOR IR - ESQUEMA CIRCUITAL |

![]() |
DISEÑO PCB TRANSMISOR (Lado Pistas y Lado Componentes) |

![]() |
DISEÑO PCB RECEPTOR (Lado Pistas y Lado Componentes) |
Control remoto infrarrojo (IR) de un canal.
Este dispositivo permite controlar un artefacto eléctrico a distancia, tanto mediante el transmisor cuyo circuito proponemos, como utilizando cualquier control remoto IR comercial del que se disponga.
Agradecemos al Profesor Martinese la materialización de este proyecto.
TRANSMISOR.
Esta parte del circuito (cuyo esquema se expone arriba) está basada en el integrado NE556, que posee dos multivibradores IC555 en un mismo encapsulado, los que se configuran como osciladores (astables).
El primer oscilador genera la señal (envolvente) de 1KHz que se desea transmitir, mientras que el segundo oscilador genera la señal (portadora) de 38KHz, cuya frecuencia se regula con el preset R5. Como la salida del primer oscilador maneja el reset del segundo, a la salida de éste se obtiene una señal modulada que es enviada directamente al LED infrarrojo (IR LED).
RECEPTOR.
El sensor integrado IRM8601 recibe y amplifica la señal proveniente del transmisor: una señal envolvente de 1KHz que modula una portadora de 38KHz (ver TRANSMISOR). El integrado mencionado posee una excelente selectividad y ganancia, obteniéndose en su salida una señal de aproximadamente 1KHz.
Esta señal es rectificada y filtrada por D1 y C3 para obtener un único pulso (cada vez que se presiona el pulsador del transmisor) que es usado como clock de la siguiente etapa. Este pulso ingresa en la entrada de clock de un flip-flop D, configurado como flip-flop tipo T, con una red de retardo compuesta por R6 y C4 para evitar rebotes.
El FF-T cambia el estado de su salida Q cada vez que recibe un pulso de clock. Esta salida activa el relé a través del transistor T1, el cual funciona como conmutador: si el relé se encuentra apagado al recibir un pulso se enciende, y con el siguiente pulso se vuelve a apagar.
El regulador de tensión 7805 es necesario ya que el IRM8601 necesita 5V regulados. El esquema del receptor puede verse más arriba.
Listado de Materiales:
RECEPTOR.
Ajuste del transmisor:
Conecte la batería de 9V. Apunte el led IR del transmisor hacia el sensor del receptor a una distancia corta (20 ó 30 cm) y presione el pulsador. Ajuste el preset hasta obtener una respuesta en el receptor (si todo funciona bien, se escuchará el ruido de la conmutación del relé y el LED cambiará de estado).
Vaya alejando el transmisor y, de ser necesario, realice un ajuste fino del preset hasta obtener respuesta a la máxima distancia posible (4 o 5 m).
Prueba y uso del control remoto:
El circuito del receptor no requiere de ningún tipo de ajuste. Una vez armado, sólo hay que conectar la batería de 9V. En ese momento el relé puede aparecer prendido o apagado. Luego del ajuste inicial, basta con accionar el transmisor (o el mando de un control remoto comercial) apuntando el LED hacia el sensor del receptor.
1 sensor IR integrado IRM8601
1 integrado CD4013
1 Relé 6V
1 IC7805 Regulador fijo de 5V
Varios:
Varios:
2 Capacitores electrolíticos de 1ufx16 y 47ufx16,
1 diodo 1N4148,
6 resistencias 1/4w,
1 transistor BC547,
2 capacitores poliéster de 100nf,
1 porta-batería,
Placa para impreso.
Zócalos.
TRANSMISOR.
1 integrado NE556
1 Llave mini
1 Llave mini
1 Preset mini de 5K.
1 IR LED (led infrarrojo)
Varios:
4 capacitores poliéster: 4.7nF, dos de 10nF y 100nF,
5 resistencias (ver esquema del circuito),
1 porta-batería,
Placa para impreso.
Zócalos.